Em breve somente os cadastrados poderão visualizar os resultados, além disso em breve poderemos cobrar algum valor pelo novos cadastrados, embora se houverem patrocinadores que forneçam no mínimo o valor de manter o site manteremos grátis o cadastro. Além disso somente os cadastrados podem:

1 - visualizar a página do perfil de todos os usuários;

2 - possuem a visão privelegiada dos resultados com as cores conforme a situação dos resultados;

3 - informar as instituições de onde estudou se tiverem ao menos um resultado vinculado ao nome do cadastro (leia ítem 2); e

4 - participar dos sorteios e promoções do site.

Todos podem anunciar seus produtos, sendo novos ou usados, desde que com o preço especial, não anunciado por esta pessoa/empresa, em nenhum outro local, com preço equivalente, no caso deve ser no mínimo 5% inferior. Podem ser oferecidos percentuais de descontos diferenciados, conforme o ranking geral, diferenciando para os 10, 100 ou 1000 primeiros colocados. Lembrando que a pessoa/empresa ao anunciar produtos, o MDR não se responsabiliza sobre a veracidade do anúncio e possíveis processos judiciais seja por não ter o direito sobre a venda do produto, seja por um produto falsificado ou cópia não autorizada.

Contudo oferecemos total segurança ao usuário, uma vez que utilizamos o PagSeguro para todas as vendas e o pagamento só é liberado para o vendedor, após o comprador receber o produto. A idéia é pessoas/empresas, seja para propaganda, ou seja para motivar estudantes, possa oferecer um preço atrativo para concurseiros e servidores, ainda esperando que este preço seja um motivador para empresas anunciarem para fazer propaganda produtos com valores bem menores do que o de mercado, principalmente para pessoas bem colocadas no ranking.

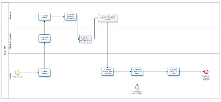
O fluxo abaixo mostra como será o processo completo da venda, desde o cadastro, anúncio, até o repasse financeiro. E temos o vídeo, de apenas 3 minutos que demonstra o quão fácil é realizar um anúncio. Resumindo o fluxo da imagem abaixo:

Fluxo

1 - O vendedor clica na página inicial em quero vender, realiza o cadastro, faz seu anúncio;

2 - O MDR aprova o anúncio;

3 - O comprador compra o produto;

4 - Após realizar o pagamento;

5 - MDR confirma o pagamento e envia o cupom com as instruções para uso, conforme descrito no anúncio, acrescido do contato do email e telefone do vendedor;

6 - O comprador contacta o vendedor passando o cupom;

7 - O vendedor entrega o produto;

8 - O vendedor com o número do cupom informa no site do MDR que entregou o produto confirmando o código do cupom e assim não havendo nenhuma contestação pode ser solicitada a retirada no site do MDR(passo 9).

Para informar a instituição onde você estudou, seu cadastro deverá estar completo, inclusive o CPF. Seu nome completo deve estar idêntico ao nome que aparece nos resultados dos concursos. Após estas informações na opção Meu Cadastro aparecerão as instituições para você indicar onde estudou. Somente quem possui pelo menos um resultado poderá informar a instituição uma vez que este módulo foi feito para gerar o ranking das melhores instituições
Na página principal busque pela enquete já cadastrada para o concurso e cargo que deseja que seja incluído. Assim bastará votar. Realizamos a inclusão pela ordem dos mais votados. Se ainda não houver o concurso cadastrado clique em Sugerir nova enquete. Destacamos que as Enquetes solicitadas para concursos que ainda não tem resultados serão excluídas.
Envie seu nome e concurso para nossa equipe através do Contato.

Confira nossas Dúvidas frequentes ou mande a sua pelo nosso formulário.

* Campos obrigatórios

Parceiros

Conheça nossos parceiros, empresas e pessoas que acreditam no nosso trabalho.

MundoDosResultados.com.br © Copyright 2000-2016 - Todos os direitos reservados