Perguntas Frequentes
1. Qual a vantagem de estar cadastrado no Site Mundo dos Resultados?
- 1 - visualizar a página do perfil de todos os usuários;
- 2 - possuem a visão privelegiada dos resultados com as cores conforme a situação dos resultados;
- 3 - informar as instituições de onde estudou se tiverem ao menos um resultado vinculado ao nome do cadastro (leia ítem 2); e
- 4 - participar dos sorteios e promoções do site.
2. Quem pode anunciar produtos no Mundo dos Resultados?
Contudo oferecemos total segurança ao usuário, uma vez que utilizamos o PagSeguro para todas as vendas e o pagamento só é liberado para o vendedor, após o comprador receber o produto. A idéia é pessoas/empresas, seja para propaganda, ou seja para motivar estudantes, possa oferecer um preço atrativo para concurseiros e servidores, ainda esperando que este preço seja um motivador para empresas anunciarem para fazer propaganda produtos com valores bem menores do que o de mercado, principalmente para pessoas bem colocadas no ranking.
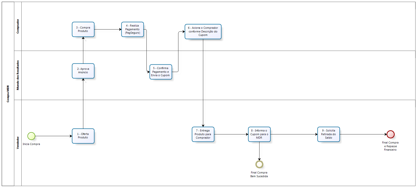
3. Como posso iniciar as vendas? Como será o processo completo da venda?
- 1 - O vendedor clica na página inicial em quero vender, realiza o cadastro, faz seu anúncio;
- 2 - O MDR aprova o anúncio;
- 3 - O comprador compra o produto;
- 4 - Após realizar o pagamento;
- 5 - MDR confirma o pagamento e envia o cupom com as instruções para uso, conforme descrito no anúncio, acrescido do contato do email e telefone do vendedor;
- 6 - O comprador contacta o vendedor passando o cupom;
- 7 - O vendedor entrega o produto;
- 8 - O vendedor com o número do cupom informa no site do MDR que entregou o produto confirmando o código do cupom e assim não havendo nenhuma contestação pode ser solicitada a retirada no site do MDR(passo 9).
4. Por que não aparecem as instituições para eu cadastrar?
5. Como faço para solicitar a inclusão de um concurso?
6. Estou com diferentes nomes na lista de aprovados devido a alteração de nome ou homônimos?
7. Foram convocadas mais pessoas para um determinado concurso como atualizar?
Informar a convocação
Informar que pretende assumir
Informar que NÃO pretende assumir
Voltar ao estado de "Aguardando Convocação"
8. Problemas no Cadastro ou Visualização de Resultados?
9. Quero ser parceiro do Mundo dos Resultados, como faço?
10. Como é contabilizado os Valores do Ranking?
- Base de Cálculo do Cargo (BC)
- Base de cálculo para o Ano (BA)
- Base de Cálculos da Situação do aprovado no concurso (BS)
Fórmula: VF=BCxBAxBF
Logo, a pontuação no ranking do aprovado será pelo somatório dos VF em cada uma de suas aprovações. Os pesos para BC, BA e BF estão abaixo descritos e somente poderão ser modificados se aprovado pela maioria das instituições que mantém contrato com o Mundo dos Resultados.
Base de cálculo para o Cargo (BC):
Remuneração no ano em que ocorreu o evento, conforme salário mínimo naquele ano:
- Até 3 salários mínimos do Ano - Peso 1;
- De 3 à 5 salários mínimos do Ano - Peso 2;
- De 5 à 7 salários mínimos do Ano - Peso 3;
- De 7 à 9 salários mínimos do Ano - Peso 4;
- De 9 à 11 salários mínimos do Ano - Peso 5;
- De 11 à 13 salários mínimo do Ano - Peso 6;
- De 13 à 15 salários mínimo do Ano - Peso 7;
- De 15 à 17 salários mínimo do Ano - Peso 8;
- De 17 à 19 salários minimo do Ano - Peso 9;
- De 19 à 21 salários mínimo do Ano - Peso 10;
- Mais 21 salários mínimo do Ano - Peso 11;
Base de cálculo para o Ano (BA):
- Para concursos do ano atual - Peso 5;
- Para concurso do ano atual menos um - Peso 4;
- Para concurso do ano atual menos dois - Peso 3;
- Para concurso do ano atual menos três - Peso 2;
- Para concursos do ano atual menos 4 ou superior - Peso 1;
Base de cálculo para Situação do Candidato (BS):
- NÃO PRETENDE ASSUMIR - Peso 1;
- AGUARDANDO CONVOCACAO - 1;
- PROVISORIO - 1;
- ENCERROU VALIDADE - 1;
- PRETENDE ASSUMIR - 1;
- CURSO DE FORMAÇÃO - 3;
- CONVOCADO - 5;
- APROVADO NAS VAGAS - 5;
- e DESISTENTE - 5
Este salário equivale a 11.46 salários mínimos (Peso 6), sendo o ano atual (Peso 5) e com status de convocado (Peso 5).
VF=6x5x5, resultando em 150 Mdr's.
11. Uso Hotmail e não consigo receber e-mail do site, o que posso fazer?
- 1 - Acesse seu e-mail e cliquem em Configurações -> Opções
- 2 - Na tela de Opções, clique em Remetentes confiáveis e bloqueados
- 3 - Na tela de Remetentes confiáveis e bloqueados, clique em Remetentes Confiáveis
- 4 - Na próxima tela coloque o nome mundodosresultados.com.br no campo Remetente ou domínio a ser marcado como confiável e depois clique em Adicionar à Lista
12. Se eu ainda permanecer com alguma dúvida, o que faço?
